掌握聚合最新动态了解行业最新趋势
API接口,开发服务,免费咨询服务

关于Activity,看这一篇就够了


前言介绍
关于Activity完全分析及其应用场景的介绍。

Benhero的博客地址:

http://www.jianshu.com/p/8aed27750f1e

正文

  1. 重点

onStart和onResume有什么区别?onPause和onStop有什么区别?打开一个新Activity时的回调顺序?

4种启动模式的含义?

任务栈的作用?Activity一定会放入其taskAffinity属性所声明的栈中吗?

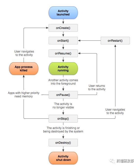
一. 生命周期

  1. 顺序
  2. 详细作用

onCreate:生命周期内只调用1次,用于初始化界面、必要对象创建、基础逻辑、恢复数据、注册广播等

onStart:界面由完全不可见(不包括被透明界面遮挡)变为可见时调用,利用这个特性处理一些业务逻辑

onResume:界面可点击交互,不被顶层其他任何Activity遮挡;开始执行界面交互操作

onPause:界面不可点击交互,被其他Activity遮挡,部分可见;此时应当停止交互相关等耗资源的操作,如动画、相机等

onStop:界面完全不可见;保存重要数据,而不在onDestroy中执行,因为Activity在后台时进程被杀,则不调用

onDestroy:生命周期内只调用1次,界面完全销毁,用于执行资源释放、反注册广播等

onRestart:界面由stopped状态下被再次打开时调用

Tips:注册、反注册应当在成对的生命周期回调方法里执行

  1. onStart和onResume?
    onStart和onResume都是可见,区分在于onResume可点击交互,用户可以操作界面。
  2. onPause和onStop?

当从Activity A打开一个透明属性的Activity B时,A只会调用onPause方法,而onStop不会调用。此时,A处于部分可见状态,但不可交互。同理,此时按返回键关闭B返回A,只会调用A的onResume方法。

从A打开B,若B不带透明属性:方法调用顺序如下:A.onPause → B.onCreate → B.onStart(B开始可见)→ B.onResume → A.onStop。所以两个方法还是有所区分侧重的,两个方法都不当做耗时操作,特别是onPause方法,会影响界面B的打开,所以稍微重点的计算操作方到onStop中,耗时的当然是异步处理。

  1. 异常状态下的生命周期
  2. 系统配置改变
    如屏幕旋转、键盘、语言等等,会触发Activity重新创建。
    若想要这些改变时,不触发Activity重启,可以通过在AndroidManifest里设置activity的configChanges属性。常用的有locale(语言区域)、orientation(屏幕方向)、keyboardHidden(键盘无障碍功能)、screenSize(当前可用屏幕尺寸发生了变化,旋转屏幕尺寸会触发)。具体参照官网API指南。
  3. 系统资源不足
    Activity优先级从高到低,分3种:
    Ⅰ. 前台:可交互
    Ⅱ. 可见非前台:比如打开了一个对话框或者透明Activity
    Ⅲ. 后台:跳转其他Activity 内存不足时,从低到高进行销毁。
    二. 状态保存与恢复
    当Activity跳转到其他Activity,或者按Home键后,在后台由于资源不足被系统回收,再次打开时若想恢复原有的数据,则需要通过Bundle进行数据存储与恢复。

保存状态:在onStop方法之前,系统会调用onSaveInstanceState方法,在此处存储状态。

恢复状态:在onCreate方法里进行恢复,要先对参数savedInstanceState进行判空。也可以在onRestoreInstanceState方法里进行恢复,该方法在onStart之后调用,并且只有数据需要恢复时系统才会调用,所以此处savedInstanceState无需判空。

三. LaunchMode-启动模式

  1. 设置方法
    1.AndroidMenifest配置:无法设置FLAG_ACTIVITY_CLEAR_TOP标识
    2.代码中设置intent.addFlags():若与第一种同时存在,则以本方式为准,无法设置singleInstance模式
  2. Activity任务栈

用于组合存放Activity

采用“后进先出”的栈结构

栈的拼接:从栈A启动栈B后,按返回键,则先将栈B回退到空之后,再进入栈A。可见图示官方文档

查看信息命令: adb shell dumpsys activity

  1. LaunchMode的4种类型
    1.standard:标准模式:每次启动一个Activity都会创建一个新的实例,并加入到当前任务栈的顶部
    2.singleTop:栈顶复用模式:若打开的Activity位于即将放入的栈的顶部,则复用,不会创建新的实例。按照onPause → onNewIntent → onResume的顺序触发,可以onNewIntent内处理业务。
    3.singleTask:栈内复用模式:Activity A在栈S1,若A打开B(singleTask)

B目标栈为S2,S2不存在:则创建S2,并将B加入到栈中。standard和singleTop不具备该特性。

B目标栈为S1(或S2),S1(或S2)存在,栈内无B:创建B放入栈顶。

B目标栈为S1(或S2),S1(或S2)存在,栈内有B:复用B,清空B之上的Activity,回调onNewIntent方法。

4.singleInstance:单实例模式:单独位于一个任务栈中,栈中不会有其他Activity,单例,你懂的,还是onNewIntent。

  1. 标识Flags

FLAG_ACTIVITY_NEW_TASK:效果不等同于”singleTask”!!!(《Android开发艺术探索》此书对于这点有误)

验证方式:Manifest中配置为singleTask的Activity,通过一个application的context来启动一个声明为singleTask的Activity来进行测试,会报错。因为在解析目标Activity属性之前,系统对context进行检测,导致报错,位于源码中的ContextImpl.startActivity方法中。

正确理解如下(通过源码理解测试):

打开的Activity的目标栈如果不存在,则创建栈,并且把Activity放到栈中。

打开的Activity的目标栈如果存在,则再分两种情况:

Activity未打开过:创建Activity放入栈顶;

Activity已经打开过(无论是否被销毁),只会将该栈移动到前台,不会创建新的Activity。(比如A、B同个目标栈,先打开A,A打开B,此时若B打开A,则是没有反应的,不会跳转到A)

FLAG_ACTIVITY_SINGLE_TOP:效果如”singleTop”

FLAG_ACTIVITY_CLEAR_TOP:singleTask自带该效果。

特别组合:被启动的Activity使用standard模式,则会将它以及它以上的Activity都出栈,创建新的Activity放入栈中。

FLAG_ACTIVITY_EXCLUDE_FROM_RECENTS:不出现在多任务列表中。

  1. 应该进入哪个任务栈?(难点)
    1.taskAffinity:官方翻译为亲和关系,而非栈名,表示更倾向于进入哪个栈。所以不是设置了该属性的Activity,就是在属于这个名的栈中。
    2.taskAffinity不设置时,则默认为包名;设置为空,则为当前Activity的包名路径
    3.当A启动一个声明为standard、singleTop的B时,且不带FLAG_ACTIVITY_NEW_TASK,则只会加入到A所在的栈顶,不会加入B所配置taskAffinity所声明的栈顶。
    4.不严谨的概括:只有singleTask、singleInstance或者带FLAG_ACTIVITY_NEW_TASK等带创建栈能力的方式启动,才会让taskAffinity生效。
    5.allowTaskReparenting这个属性,也会让taskAffinity生效。比如栈S1中的A启动设置了taskAffinity的B,无论B使用使用什么启动模式,B都会被放入其taskAffinity所声明的栈。

Benhero的博客链接:

http://www.jianshu.com/p/8aed27750f1e

终端研发部提倡: 没有做不到的,只有想不到的。
在这里获得的不仅仅是技术!
让心,在阳光下学会舞蹈
让灵魂,在痛苦中学会微笑
—终端研发部—
如果你觉得此文对您有所帮助,欢迎入群 QQ交流群 :232203809   

微信公众号:终端研发部

这里学到的不仅仅是技术

原文来自:gcode1024byte

  • AI语音合成TTS API

    提供多种拟人音色,支持多语言及方言,并可在同一音色下输出多语言内容。系统可自适应语气,流畅处理复杂文本。

    提供多种拟人音色,支持多语言及方言,并可在同一音色下输出多语言内容。系统可自适应语气,流畅处理复杂文本。

  • Google Gemini Image API

    Nano Banana(gemini-2.5-flash-image 和 gemini-3-pro-image-preview图像模型)是图像生成与编辑的最佳选择,可集成 Nano Banana API,实现高速预览。

    Nano Banana(gemini-2.5-flash-image 和 gemini-3-pro-image-preview图像模型)是图像生成与编辑的最佳选择,可集成 Nano Banana API,实现高速预览。

  • AI视频创作

    支持通过自然语言文本智能生成高质量短视频。用户只需输入一段描述性文字,即可自动合成画面连贯、风格鲜明、配乐匹配的定制化视频内容。适用于短视频创作、广告预演、社交内容生成、游戏素材制作等场景,为开发者与创作者提供高效、灵活、富有想象力的视频生产新范式。

    支持通过自然语言文本智能生成高质量短视频。用户只需输入一段描述性文字,即可自动合成画面连贯、风格鲜明、配乐匹配的定制化视频内容。适用于短视频创作、广告预演、社交内容生成、游戏素材制作等场景,为开发者与创作者提供高效、灵活、富有想象力的视频生产新范式。

  • AI图像理解

    先进的图像理解和分析能力,它能够快速准确地解析和理解图像内容。无论是自然风景、城市建筑还是复杂的场景与活动,都能提供详细的描述和深入的分析。

    先进的图像理解和分析能力,它能够快速准确地解析和理解图像内容。无论是自然风景、城市建筑还是复杂的场景与活动,都能提供详细的描述和深入的分析。

  • AI图像编辑

    根据文本提示(prompt)和图片公网访问链接,编辑原图按照特定风格、场景和氛围感的输出新的图像。广泛应用于电商营销、广告设计、创意灵感等领域,为用户带来高效且个性化的AI图像创作体验。

    根据文本提示(prompt)和图片公网访问链接,编辑原图按照特定风格、场景和氛围感的输出新的图像。广泛应用于电商营销、广告设计、创意灵感等领域,为用户带来高效且个性化的AI图像创作体验。

0512-88869195
客服微信二维码

微信扫码,咨询客服

数 据 驱 动 未 来
Data Drives The Future